
Yksityiskohtainen tuotekuvaus
| Tarran nopeus: | 20-200 kpl / min (riippuen etiketin pituudesta ja pullon paksuudesta) | Paksun otsikon objekti: | 20-200 mm |
|---|---|---|---|
| Esineen korkeus: | 30-200 mm | Etiketin korkeus: | 15-110 mm |
| Etiketin pituus: | 25-300 mm | Tarrarullan sisähalkaisija: | 76mm |
| Tarrarullan ulkohalkaisija: | 300mm | Virtalähde: | 220V 50 / 60Hz 0,75KW yksivaiheinen |
| Koneen paino: | 150kg | Koneen koko: | 1600 (P) * 550 (L) * 1600 (K) mm |
| Avainsana: | Tasaisen pinnan tarra-applikaattori | Malli 1: | HAP200 |
| Malli 2: | HAP300 |
Automaattinen tasopintainen tarrasovitin, SUS304 ruostumattomasta teräksestä valmistettu automaattinen ylä- ja sivumerkintäkone
Sovellus:
Automaattinen tasopintainen tarrasovitin, SUS304-ruostumattomasta teräksestä valmistettu automaattinen ylä- ja sivumerkintäkone ei sovellu kaikenlaisille litteille esineille, kuten elintarvike-, kemikaali-, lääke-, kosmetiikka-, paperitavara-, CD-levy-, pahvi-, laatikko- ja erilaisille öljykattiloille jne. automaattinen ylä- ja sivumerkintäkone on tasaiselle sivumerkinnälle. Economy-automaattinen ylä- ja sivumerkintäkone soveltuu:

Ominaisuudet:
- Päärunko on valmistettu SUS304 ruostumattomasta teräksestä ja korkealaatuisesta alumiiniseoksesta.
- Etiketöintipäätä ohjaa Japanista tuotu kehittynyt askelmoottori.
- Taikasilmä on Japanissa valmistettu edistyksellinen valokuvanilmaisin.
- PLC-ohjausjärjestelmä on varustettu ihmisen rajapinnalla, johon kuuluu 60 muistimoduuliryhmää.
- Merkintöjen sijainti ja korkeus ovat säädettävissä.
- Kuljetuskorkeutta voidaan säätää tuotantolinjan korkeuden mukaan.
- Osaa muodostaa yhteys kuljettimeen ja tuotantolinjaan
- Läpinäkyvä tarramonitori vaihtoehtoa varten.
Ulkonäkö luku:

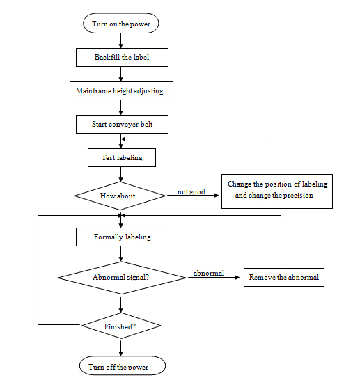
Toiminnan vuokaavio:

Piirikaavio:

Pakkaus ja toimitus:
1. Satama:Shanghai
2. Pakkaustiedot:puukotelon vientipakkaus
3. Toimitustiedot:Normaalisti 12-15 päivää maksun vastaanottamisesta
UKK:
1) abelTarranäkymä pystyssä menee eteenpäin
Syy: tarran tulostusnopeus on liian suuri tai kokoonpanolinjan nopeus on alhainen
Ratkaisut: hidasta tarran tulostusnopeutta tai kiihdytä kokoonpanolinjan nopeutta (pullon liikkumisnopeus).
2) .label näyttää pentueita
Syy:
① auralauta ei ole tasainen;
Peelkuorittu levy ei ole yhdensuuntainen pullon kannen kanssa;
③ tarra on painettu liian kevyesti
Ratkaisut:
① vaihda auralauta,
② säädä siten, että levyn irrotettava reuna on yhdensuuntainen pullon kannen kanssa,
③vaikuta etikettivyötä oikein.
Tag: litteä etiketti-applikaattori, laatikko-etiketti









